三分钟带你了解等保测评全流程

发布时间:2023-10-12 12:20:05 来源:本站

三分钟带你了解

等保测评全流程

-deng bao ce ping-

为什么做

怎么做

谁要做

等保测评用于评估网络系统或应用是否满足相应的安全保护等级要求,是网络安全等级保护工作的重要环节之一。开展等保测评能够帮助网络运营者识别系统存在的安全隐患,及时对系统进行整改加固。本文就等保测评的重要性、流程、测评内容及测评对象进行简要介绍。

图片





一、等保测评概述


图片








     在讨论“等保测评是什么”之前,首先需要了解什么是“等保”。“等保”即网络安全等级保护,是指对网络信息和信息载体按照重要程度划分等级,并基于分级,针对性地开展安全保护工作。网络安全等级保护制度是我国网络安全领域现行的基本制度。

      等保的实施流程分为5个环节:系统定级、备案、建设整改、等级测评和监督检查;而等保测评(也称等级测评)正是其中的一个重要环节。

等保测评是指由具有资质的测评机构,依据国家网络安全等级保护规范规定,按照有关管理规范和技术标准,对等保对象(如信息系统、数据资源、云计算、物联网、工业控制系统等)的安全等级保护状况进行检测评估的活动。简单来说,等保测评用于验证网络系统或应用是否满足相应的安全保护等级要求,是落实等保制度的关键活动之一。




二、为什么要做等保测评



1.识别网络潜在风险,提升自身防护能力

图片


日益专业化、智能化、隐蔽化的网络攻击为网络安全带来了更严峻的挑战,网络运营者可以通过等保测评了解系统的安全防护现状,识别系统内、外部存在的安全隐患,并在此基础上通过加固整改提高系统的网络安全防护能力,降低被攻击的风险。

图片


2.满足国家相关法律法规的要求

图片


法律层面上,国家《网络安全法》的第21条和第31条明确规定了网络运营者和关键信息基础设施运营者应当按照网络安全等级保护制度的要求,履行相关的安全保护义务。不依法开展等保工作为违法行为,将由有关主管部门责令整改并处以罚款、警告等惩罚措施。

图片


3.提升行业竞争力

图片


是否开展等保工作是衡量企业信息安全水平的一个重要标准。对于企业来说,进行等保测评不仅能够有效地提高信息系统安全建设的整体水平,还能够在向外部客户提供业务服务时给出信息系统安全性承诺,增强客户、合作伙伴及利益相关方的信心。

图片





三、等保测评等级划分


等保工作的核心在于“分级”,对于重要程度不同的网络系统,安全防护能力要求也有所不同。在进行等保测评之前,网络运营者需要先完成待测评对象的定级,以明确测评的维度和标准


  •  定级标准

     当前我国实行的网络安全等级保护制度,将等级保护对象按照受破坏时所侵害的客体和对客体造成侵害的程度,从低到高划分了五个安全保护等级:

(1) 第一级:等级保护对象受到破坏后,会对公民、法人和其他组织的合法权益造成损害,但不损害国家安全、社会秩序和公共利益;

(2) 第二级:等级保护对象受到破坏后,会对公民、法人和其他组织的合法权益产生严重损害,或者对社会秩序和公共利益造成损害,但不损害国家安全;

(3) 第三级:等级保护对象受到破坏后,会对公民、法人和其他组织的合法权益产生特别严重损害,或者对社会秩序和公共利益造成严重损害,或者对国家安全造成损害;

(4) 第四级:等级保护对象受到破坏后,会对社会秩序和公共利益造成特别严重损害,或者对国家安全造成严重损害;

(5) 第五级:等级保护对象受到破坏后,会对国家安全造成特别严重损害。


图片


在实际应用中,定级主要参考行业要求和业务的发展体量,例如普通的门户网站,定为二级已经足够,而存储较多敏感信息(如公民个人信息)的系统则需要定为三级或三级以上。大部分信息系统的安全保护等级处于二级或三级。

  •  常见定级对象

图片
  •  定级流程

等保对象定级的一般工作流程包括:确定定级对象、初步确定定级、专家评审、主管部门核准和公安机关备案审核。

图片


     对于安全保护等级初步确定为第一级的等级保护对象,其网络运营者可依据标准自行确定最终安全保护等级,无需进行专家评审、主管部门核准及备案审核。

     而对于安全保护等级初步确定为第二级及以上的等级保护对象,网络运营者需组织网络安全专家和业务专家对定级结果的合理性进行评审,将定级结果报请行业主管(监管)部门核准,并按照相关管理规定,将定级结果提交公安机关进行备案审核。










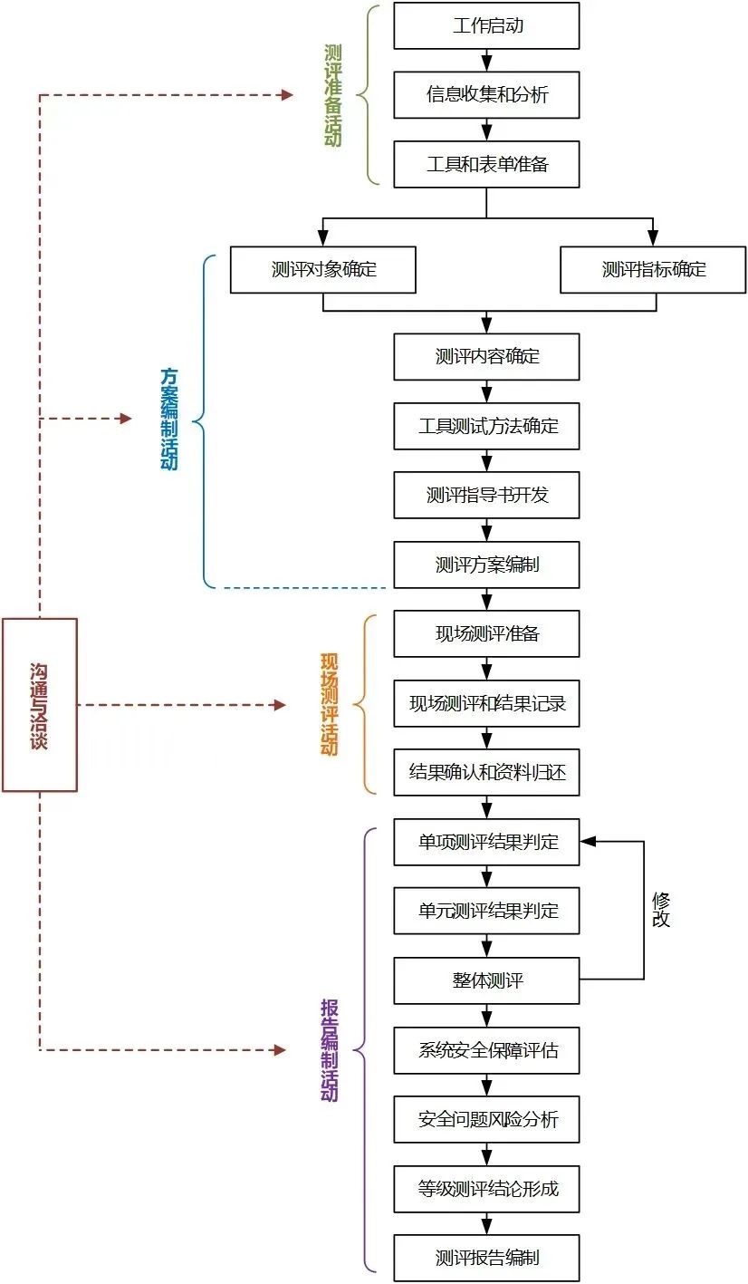
四、等保测评具体流程


等保测评流程包括四个基本测评活动:测评准备活动、方案编制活动、现场测评活动和报告编制活动


图片




五、谁要做等保


     国家信息安全等级保护坚持自主定级、自主保护的原则。公安部在等保2.0宣贯会上提出了等级保护的工作范围:

一是覆盖各地区、 各单位、 各部门、 各企业、 各机构, 即是覆盖全社会。

二是覆盖所有保护对象, 包括网络、 信息系统、 信息, 以及云平台、 物联网、 工控系统、 大数据、 移动互联等各类新技术应用。

     也就是说,只要你的企业涉及到网络、信息系统等相关的事宜,都需要进行安全等保。尤其是涉及到众多用户信息安全相关的企业,更是是公安网安部门检查的重点。

图片




六、如何选择靠谱的等保测评机构


     河南宝通信息安全测评有限公司成立于2007年,拥有公安部第三研究所颁发的网络安全等级测评与检测评估机构服务认证证书(证书编号:SC202127130010145),是公安部网络安全保卫局下属的北京中关村信息安全测评联盟会员单位.

     河南宝通信息安全测评有限公司是一家专注于网络安全等级保护测评和信息安全解决方案的综合服务运营商。公司主营业务包括网络安全等级保护测评、网络安全渗透测试、网络安全体系建设、网络安全运维、网络安全应急响应、网络安全管理咨询、网络安全培训、信息安全服务及信息安全风险评估管控等相关业务。

     公司现有网络安全专业从业人员100余人,其中本科及以上学历人员占比95%以上,专业技术团队90%以上获得CISAW证书、CISP证书、网络安全等级测评师证书及其他安全专业证书,所有人员均与公司签订了专业、规范的安全保密协议。

     宝通测评作为全国优秀测评机构,客户涵盖政府单位、能源、公检法司、卫生、教育、交通、金融、电子政务、大数据局等行业,累计中标2000个项目以上,是您的不二选择!

图片
图片
图片


图片

等保测评是检测评估等保对象的安全保护能力是否符合相应等级基本要求的过程,是落实网络安全等级保护制度的重要环节。网络的运营、使用单位依法开展等保工作,落实等保测评流程,以明确网络系统的安全保护现状和存在的安全问题,并在此基础上对系统进行整改加固,构建网络安全管理体系。




THE END


图片

点击蓝字 关注我们